Auskleidung mit vorgefertigten Rohren
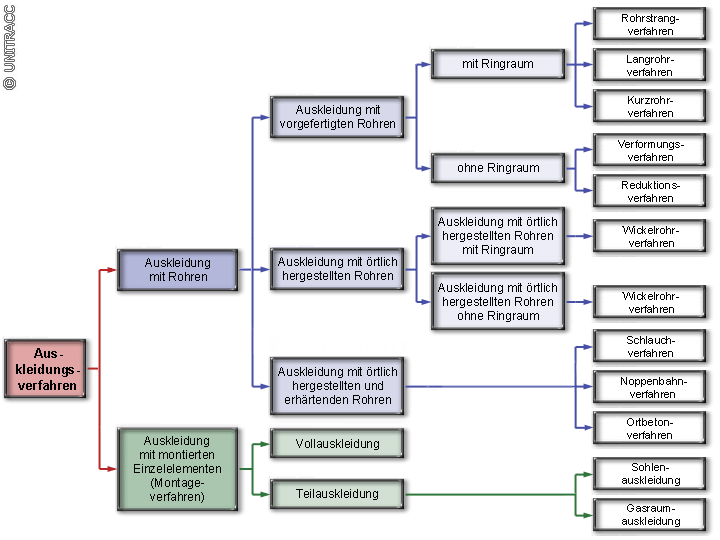
Bild 5.3.2.2-1:
Einteilung der Auskleidungsverfahren. [Quelle: STEIN Ingenieure GmbH]
Die Auskleidung mit vorgefertigten Rohren ist charakterisiert durch das Einziehen, Einschieben oder Einfahren von Rohren (auch Lining-Rohr genannt) in die zu sanierende Haltung.
Es werden folgende Verfahren unterschieden (Bild 5.3.2.2-1) :
- Auskleidung mit Rohrstrang (Rohrstrangverfahren) (Abschnitt 5.3.2.2.1)
- Auskleidung mit Langrohren (Langrohrverfahren) (Abschnitt 5.3.2.2.2)
- Auskleidung mit Kurzrohren (Kurzrohrverfahren) (Abschnitt 5.3.2.2.2) .
In der Regel kommen Standardrohre und in Einzelfällen auch speziell vorgefertigte Rohre aus für die Verwendung in Kanalisationen geeigneten Werkstoffen zum Einsatz (Abschnitt 1.7.1) . Bevorzugte Rohrwerkstoffe sind in (Tabelle 5.3.2.2-1) aufgeführt.
Tabelle 5.3.2.2-1:
Rohrwerkstoffe für Auskleidungen und zugehörige Normen [ATVM143-3]
| Werkstoff | In Anlehnung an |
|---|---|
| PE−HD | DIN 19537 [DIN19537b] |
| PP | DIN 8078 (Grundnorm) [DIN8078a] |
| GFK | DIN 19565 [DIN19565b] |
| PVC−U | DIN 19534 [DIN19534] |
| FZ | DIN 19840 / DIN 19850 [DIN19840] [DIN19850b] |
| Stz | DIN EN 295 [DINEN295b] |
| PC | − |
