Auskleidungen aus montierten Einzelelementen (Montageverfahren)
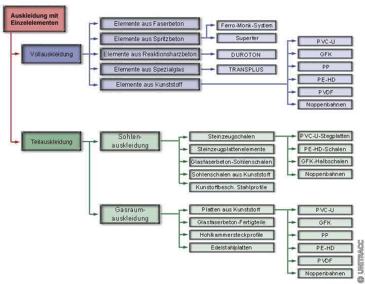
Übersicht über die Auskleidungsverfahren mit Einzelelementen [Quelle: STEIN Ingenieure GmbH]
Bei den Montageverfahren werden einzelne, selbsttragende oder nichtselbsttragende Auskleidungselemente über vorhandene Schächte, Öffnungen oder Baugruben in zu sanierende, begehbare Kanäle und Bauwerke der Ortsentwässerung beliebiger Querschnittsform eingebracht und vor Ort von Hand und/oder unter Zuhilfenahme geeigneter Hilfsgeräte und Befestigungselemente montiert zu (Bild 5.3.2.5-1) (Bild 5.3.2.5-1) (Bild 5.3.2.5-2) (Bild 5.3.2.5-3) (Bild 5.3.2.5-4) :
- Teilauskleidungen des Sohlenbereiches (Abschnitt 5.3.2.5.1) oder des Gasraumes (Abschnitt 5.3.2.5.2) und
- Vollauskleidungen (Abschnitt 5.3.2.5.3) mit und ohne Ringraumverfüllung.
Die Montageverfahren dienen zur Wiederherstellung oder Erhöhung des Widerstandsvermögens gegen physikalische und/oder chemische, biologische und biochemische Angriffe von innen, in Sonderfällen auch der statischen Tragfähigkeit, zur Verhinderung einer erneuten Bildung von Inkrustationen, zur Wiederherstellung der Wasserdichtheit oder des Gefälles.
Bild 5.3.2.5-2:
Montageverfahren - Auskleidungsvarianten für begehbare Abwasserkanäle [Stein96c] - Teilauskleidung: Auskleidung des Sohlenbereiches |
Bild 5.3.2.5-3:
Montageverfahren - Auskleidungsvarianten für begehbare Abwasserkanäle [Stein96c] - Teilauskleidung: Auskleidung des Gasraumes |
Bild 5.3.2.5-4:
Montageverfahren - Auskleidungsvarianten für begehbare Abwasserkanäle [Stein96c] - Vollauskleidung |
Die Verfahren können üblicherweise bei Schadensarten Anwendung finden, bei denen die Standsicherheit des auszukleidenden Bauwerkes noch gegeben ist und der Querschnitt ausreichend groß ist [ATVM143-4b] . Dabei werden zur Zeit vorrangig die in (Tabelle 5.3.2.5-1) aufgeführten Werkstoffe eingesetzt.
Vorrangig beim Montageverfahren eingesetzte Werkstoffe [ATVM143-4b]
| Werkstoff | in Anlehnung an |
|---|---|
| GFK | DIN 18820 Teil 1 − 4 [DIN18820:1991] |
| PE−HD | DIN 16776 [DIN16776] |
| PP | DIN 16774 [DIN16774] bzw. DIN 8078 [DIN8078a] (Grundnorm) |
| PVC−U | DIN 7748 [DIN7748] |
| Steinzeug | DIN EN 295 [DINEN295b] |
Die zugehörigen Befestigungselemente sind verfahrensabhängig und müssen gegen alle aus dem Abwasser resultierenden Angriffe resistent sein. Schrauben und Scheiben sind aus dem Werkstoff 1.4571 (V4A) herzustellen. Bei großflächigen Kunststofformteilen können sie z.B. aus dem gleichen Werkstoff bestehen und fest mit dem Teil verbunden sein. In diesem Fall ist eine Ringraumverfüllung zur Verankerung der Befestigungselemente erforderlich [ATVM143-4b] .
In der Regel werden die Auskleidungssysteme über die vorhandenen Schächte in die zu sanierende Haltung eingebracht. Flexible Systeme werden dabei gerollt, bei steifen Systemen wird die Elementgröße den vorhandenen Einsteigöffnungen angepaßt.
Die Wiederherstellung der Einbindung von Anschlußkanälen ist von innen, also in geschlossener Bauweise möglich.
Alle Auskleidungssysteme sind für den Lastfall Druck und Sog zu bemessen. Eine besondere Beanspruchung entsteht durch Wellen, die sich beim Füllen und Entleeren der sanierten Kanalhaltung bilden und an geschlossenen Stützen reflektiert werden [Führb81] . Es kommt zu Wellenüberlagerungen mit Wellenhöhen, die ein Mehrfaches der ursprünglichen Wellenhöhe erreichen können. Da bei diesem Vorgang der Füllungsgrad des Sammlers noch hoch ist, schlagen diese instationär entstandenen Wellenberge gegen den Rohrscheiten und erzeugen dort Druckschläge, die in Extremfällen das 30-fache der Wellenhöhe ausmachen können. Das bedeutet, daß eine an den Scheitel schlagende Welle mit einer Höhe von nur 10 cm Druckschläge bis 0,3 bar erzeugt.
Normalerweise richten Druckschläge in Stahlbetonrohren ohne Auskleidung keine Schäden an, weil die zulässigen Werkstoffspannungen nicht überschritten werden. Anders verhält es sich, wenn der Druckschlag ein Mehrschichtensystem trifft, das auf der Innenseite des Rohres aus einer Kunststoffauskleidung, einem wassergefüllten Zwischenraum und dem Stahlbetonrohr besteht.
Sind selbst kleinste Öffnungen in der Auskleidung oder in den Verbindungsbereichen vorhanden und ist der Zwischenraum zwischen der Kunststoffauskleidung und der Betoninnenwand des Kanals mit Wasser gefüllt (es genügt hier ein wassergefüllter Zwischenraum von Bruchteilen eines Millimeters), so wird nach dem Prinzip der hydraulischen Presse mit der Schallgeschwindigkeit im Wasser (rd. 1.500 m/s) der Umgebungsbereich hinter der Öffnung unter diesen Druck gesetzt. Diese Druckspannungen, die in Bruchteilen von Sekunden aufgebaut werden, können zu Brüchen der Auskleidung führen. Dieses Phänomen wurde erstmalig in Hamburg bei einem mit Kunststoffplatten teilausgekleideten Sammler aus Stahlbetonrohren DN 3.500 festgestellt [Damma88] . Bei selbsttragenden Auskleidungen mit wassergefülltem Ringraum, die im Regelfall nicht für eine äußere Belastung bemessen und konstruiert werden, sollte man in jedem Fall die Möglichkeit des Auftretens dieses Phänomens überprüfen und ggf. das System für diese Belastung auslegen.
Für die Vor- sowie Abschlußarbeiten und -prüfungen gelten sinngemäß die betreffenden Ausführungen des (Abschnitt 5.3.2.1) und zum konventionellen Rohrstrangverfahren (Bild 5.3.2.5-2) (Abschnitt 5.3.2.2.1) .
Die Maßnahmen zur Vorbereitung der Rohrinnenfläche zur Aufnahme einer Auskleidung im Zuge einer Renovierungsmaßnahme sind bei einer Teil- und einer Vollauskleidung mit und ohne Ringraumverfüllung unterschiedlich.
Bei einer vorgesehenen Teilauskleidung sind die entsprechenden Bereiche zu reinigen, freiliegende Bewehrung mit einem Korrosionsschutz, z.B. mit Epoxidharzanstrich und Besandung, zu versehen und Fehlstellen so auszugleichen, daß die ursprüngliche Wanddicke sowie die Tragfähigkeit und Dichtheit des Kanales wiederhergestellt werden (Abschnitt 5.2.1) .
Bei Auskleidungsverfahren ohne Ringraumverfüllung ist im Rahmen der Vorarbeiten ergänzend die Lage der Rohrfugen einzumessen, um die Anfertigung der Montageelemente auf die Einzelrohrlänge des auszukleidenden Kanals abstimmen und bestehende Versätze berücksichtigen zu können [ATVM143-4b] .
Bei Vollauskleidungen, bei denen eine Ringraumverfüllung erfolgt, ist die gesamte Rohrinnenfläche durch Reinigung und, wenn erforderlich, auch durch Sandstrahlen so vorzubereiten, daß eine Haftung zwischen Verfüllmaterial und Rohrinnenwandung entsteht. Im Zuge der Ringraumverfüllung werden Fehlstellen, Hohlräume usw. mit verfüllt.
Bewehrung im Ringraum zur Erhöhung der statischen Tragfähigkeit [NN88a]
Zur Wiederherstellung bzw. Erhöhung der statischen Tragfähigkeit kann in den Ringraum zwischen Auskleidung und Kanalinnenwand eine Bewehrung, u.a. Betonstahlgewebe, eingelegt werden (Bild 5.3.2.5-5) . In diesem Fall ist auf eine ausreichende Betonüberdeckung der Bewehrungsstäbe sowie auf eine ordnungsgemäße Verdichtung des Verfüllbetons zu achten. Ggf. sind im Bereich durchtrennter Stäbe, z.B. zur Wiedereinbindung von Anschlußkanälen, Zulagestäbe vorzusehen.
Bei allen Auskleidungssystemen sind undichte Stellen vorab zu verschließen.
Während der Bauzeit ist die Vorflut des Kanals aufrechtzuerhalten und für die Ableitung oder Abstellung des Abwassers der Seitenzuläufe zu sorgen.
Für die zur Anwendung kommenden Kunststoff-Formmassen und -Formstoffe sind Eignungsnachweise zu erbringen; die Eigenschaften vorgefertigter Bauteile sind durch Prüfzeugnisse zu belegen [ATVM143-4b] .
Einen Überblick über erforderliche Prüfungen und Nachweise im Rahmen der Qualitätssicherung vermittelt (Tabelle 5.3.2.5-2) .
Montageverfahren - Prüfungen und Nachweise zur Qualitätssicherung nach ATV-M 143 Teil 4 [ATVM143-4b]
| Gegenstand der Prüfung |
Nachweis Eigenschaften |
Prüfung gem. Spezifikation |
Normen Richtlinien |
Umfang⁄Häufigkeit | |
|---|---|---|---|---|---|
| Eigenüberw. | Fremdüberw. | ||||
| Werkstoffe Reaktionsharzmassen Reaktionsmittel |
Werkszeugnis Lieferdaten Härtungsverhalten |
Kenndaten Reaktionszeiten |
DIN 16945 T. 1+2 |
jede Lieferung |
1 x Jahr |
| Textilglasfaserverstärkung | Lieferdaten Art Bezeichnung |
Glasart Flächengew. |
DIN 61850 bis 61855 |
jede Lieferung | 1 x Jahr |
| Zuschlagstoffe | Stoffart Bezeichnung |
Siebkurve | DIN 4188 T. 1 |
jede Lieferung | 1 x Jahr |
| Thermopl.−Formmassen | Lieferdaten Art Bezeichnung |
Dichte Schmelzindex Kennwerte |
DIN 53479 DIN 53735 DIN 53455 |
jede Lieferung o. Charge |
1 x Jahr |
| Formstoffe | Material− zusammensetzung Wandaufbau |
Glühverlust Massenbestimmung |
DIN EN 60 DIN 16948 T. 2 |
Erstprüfung | haltungsweise |
| Materialkennwerte | Biegefestigkeit E−Modul |
DIN EN 63 | Eign.nachw. | 1 x Projekt | |
| Bauteile | Biegefestigkeit Formstabilität |
Biegefestigkeit Ringsteifigkeit E−Modul Laminatplan |
DIN EN 63 DIN 53769 T. 3 |
jedes Teil |
haltungsweise |
| Formteile | Wandaufbau Dicke Beschaffenheit |
||||
| Ortslaminate | Material− zusammensetzung Dicke Aushärtung Dichtheit |
Glühverlust Barcolhärte Dichtheitsprüfung |
DIN EN 60 DIN EN 59 Hochspannung |
Tagesproben jedes Laminat |
haltungsweise mit Tagesproben |
| Schweißverbindungen | Nahtfestigkeit Nahtgeometrie Dichtheit |
Zug−Schervers. Schälvers. Schweißfaktor Dichtheitsprüfung |
DVS 2203 T. 2 DVS 2205 T. 2 |
Tagesproben jede S−Naht |
haltungsweise mit Tagesproben |
Die Herstellung von Schweiß- und Klebeverbindungen bei Kunststofformteilen stellt hohe Anforderungen bezüglich Sauberkeit, Trockenheit, der einzuhaltenden Schweißtemperatur und des Schweißanpreßdruckes im Verbindungsbereich. An allen Orts- und Verbindungslaminaten sowie an Schweiß- und Klebeverbindungen sind deshalb Dichtheitsprüfungen z.B. mittels Vakuumglocke oder Hochspannungsprüung durchzuführen.
Da eine Anzahl der nachfolgend vorgestellten Auskleidungswerkstoffe und -systeme sowohl nichtselbsttragend als auch selbsttragend (Abschnitt 5.3.2.1) oder teilverankert verwendet werden kann, wird diese Unterscheidung im weiteren nicht mehr getroffen.
Auf die Besonderheiten bei der Auskleidung mit Steinzeugplatten und Steinzeug-Plattenelementen wird im (Abschnitt 5.3.2.5.1) näher eingegangen. Diese Ausführungen gelten sowohl für die Teil- als auch für die Vollauskleidung.
