Bewertungsklasse III
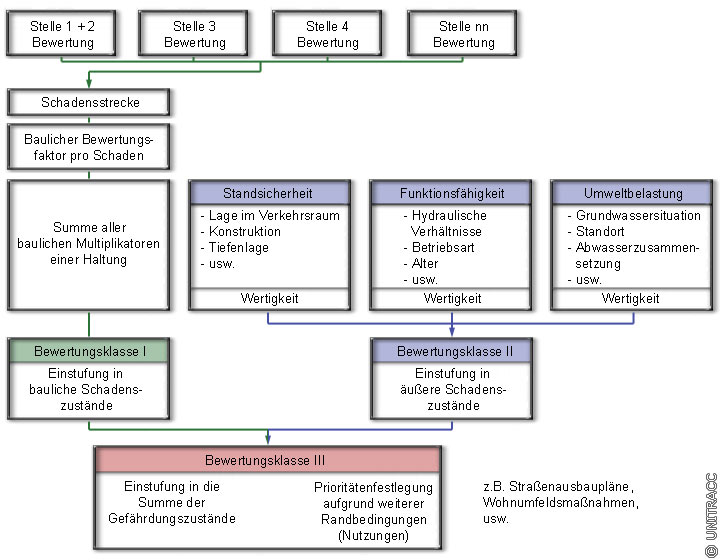
Schema des Klassifizierungsmodells KAIN in Anlehnung an [Sawat91] [Quelle: STEIN Ingenieure GmbH]
Die getrennten Einstufungen in den Bewertungsklassen I und II können für weitergehende Betrachtungen ausgewertet werden. Die Festlegung der Reihenfolge für Reparatur-, Renovierungs- oder Erneuerungsmaßnahmen liegt im Ermessen des Netzbetreibers, da weitere Randbedingungen oder Nutzungen der Haltungen bei der Entscheidungsfindung eine Rolle spielen. So setzt das vorgestellte Verfahrensmodell nach Bedarf des Anwenders auf Flexibilität:
- Freie Festlegung aller Parameter der Bewertungsklassse I durch den Anwender
- Freie Festlegung aller Parameter der Bewertungsklassse II durch den Anwender
- Weitere Prioritätenfestlegung durch den Netzbetreiber.
Einen Überblick über das dargestellte Klassifizierungsmodell vermittelt (Bild 4.7.4.3.3-1) .
