Auspreßverfahren in nichtbegehbaren Kanälen
|
Bild 5.3.1.6.2-1:
Zementmörtelauspreßverfahren in Anlehnung an [TGL34011] [Quelle: STEIN Ingenieure GmbH] |
|
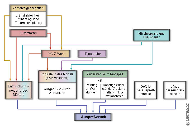
Bild 5.3.1.6.2-2:
Zu berücksichtigende Einflüsse bei der Festlegung des Auspreßdruckes beim ZMA-Verfahren in Anlehnung an [Böhm78] [Quelle: STEIN Ingenieure GmbH] |
Im Gegensatz zum Wassersektor, liegen z.Zt. noch keine Erfahrungen über den Einsatz von Auspreßverfahren zur Sanierung nichtbegehbarer Kanäle vor.
Ein Vertreter dieser Verfahrensgruppe ist das für die Sanierung von Wasserleitungen aus Stahl und Gußeisen entwickelte [Atkin50] [Böhm78] [Feldt74] [Finde85] [Ratta71a] und seit 1973 eingesetzte Zementmörtelauspreßverfahren ZM- oder ZMA-Verfahren nach TGL 34011 [TGL34011] .
Hierbei wird eine Schlauchschalung von bis zu 50 m Länge innerhalb der Leitung pneumatisch oder durch Wasserfüllung aufgeweitet, so daß ihr Außendurchmesser etwa 14 bis 20 mm geringer ist als der Innendurchmesser der zu sanierenden Kanalhaltung (Bild 5.3.1.6.2-1) .
Die Zentrierung und Fixierung der Schlauchschalung erfolgt durch ein auf den Schlauch aufgezogenes Abstandhalternetz. Beide Enden eines Renovierungsabschnittes werden durch Rohrendverschlüsse abgedichtet. Ein Verschluß ist mit einem Einfüllstutzen für den Zementmörtel, der andere mit einem Entlüftungsventil versehen. Eine vollständige Verfüllung des Ringraumes kann angenommen werden, wenn Mörtel mit Förderkonsistenz aus dem Entlüftungsstutzen austritt (Abschnitt 5.3.2.2.1) . Die Rohrendverschlüsse sind so ausgebildet, daß sie auftretende Längsdehnungen von mehr als 150 mm einer 50 m langen Schlauchschalung, hervorgerufen sowohl durch Innendruck als auch durch den Auspreßdruck, zulassen, womit Verwerfungen und Exzentrizitäten des Schlauches innerhalb der Leitung vermieden werden können.
Die Höhe des Auspreßdruckes hängt von den im (Bild 5.3.1.6.2-2) dargestellten Parametern ab. Er wird nach oben hin vom zulässigen Innendruck der Schlauchschalung begrenzt.
Nach Erhärtung des Mörtels - frühestens 13 bis 30 h nach Verfüllung des Ringraumes - ist dieser in der Lage, mechanische Belastungen aufzunehmen, so daß der Schlauch druckentlastet und aus der Leitung gezogen werden kann. Das auf dem Schlauch befindliche Abstandhalternetz verbleibt innerhalb der Beschichtung.
Die Abfolge der einzelnen Arbeitsschritte zeigt (Tabelle 5.3.1.6.2-1) .
Arbeitsschritte beim ZMA-Verfahren nach TGL 34011 [TGL34011]
| a | Bereitstellung von Material und verfahrensspezifischer Ausrüstung |
|
| b | Vorfertigung | Aufbringen der Abstandhalter auf das Abstandhalternetz |
| Aufbringen des Abstandhalternetzes auf der Schlauchschalung |
||
| c | Zement und Mörtelprüfung | |
| d | Auspressen | Einziehen und Aufblasen der Schlauchschalung |
| e | Herstellen und Einpressen des Zementmörtels |
|
| f | Entlüften und Ziehen der Schlauchschalung |
|
| g | Kontroll− und Schutzmaßnahmen | |
| h | Behandlung von Armaturen, Form− und Zwischenstücken | |
| zu b: Durch die Abstandhalter ist eine zentrische Lage der Schlauchschalung in der Rohrleitung zu gewährleisten zu d: Die Schlauchschalung ist über Zugseil und Winde einzuziehen. Der Druck im Schalungsschlauch darf 150 kPA (1,5 kp⁄cm2) nicht überschreiten. Die Rohrenden eines Sanierungsabschnittes sind mit Endverschlüssen abzudichten. zu e: Schematische Darstellung des Einpressens des Zementmörtels, siehe (Bild 5.3.1.6.2-1) . zu f: Die Schlauchschalung ist frühestens nach 24 Stunden zu entlüften und zu ziehen zu g: Die Zementmörtelschicht ist an den Rohrenenden eines Sanierungsabschnittes und an den Anbohrungen für die Hausanschlüsse visuell unter Zuhilfenahme einer künstlichen Lichtquelle sowie durch Abtasten zu kontrollieren. Im Zweifelsfall sind Kontrollschnitte durchzuführen. zu h: Form− und Zwischenstücke sind auszupressen bzw. manuell auszukleiden, sofern nicht korrosionsgeschütztes Material verwendet wird. |
||
Das ZMA-Verfahren wird im Nennweitenbereich von DN 100 bis DN 300 bei Längen bis 50 m eingesetzt. Die Dicke der Zementmörtelschicht beträgt bei DN 100 bis DN 200 ca. 7 mm und bei DN 250 bis DN 300 ca. 10 mm [Finde85] .
Dieses Verfahren ist nicht ohne weiteres auf den Abwassersektor übertragbar, da durch die in jedem Fall erforderlichen Abstandhalter Fehlstellen und somit Ansatzpunkte für Undichtigkeiten und Korrosion gebildet werden. Ihre Vermeidung ist nur durch eine zusätzliche, nicht mit diesem Verfahren herzustellende Beschichtung möglich. Weitere Einsatzbeschränkungen ergeben sich z.B. durch
- Abwinkelungen,
- Rohrversatz,
- Deformationen,
- zu große Toleranzen der Abmessungen und der Querschnittsform,
- Anschlußkanäle.
